研究生被举报毕业论文涉嫌抄袭 复旦大学回应 腾讯新闻

Pdf 學術論文被引用次數之分析研究 以science Citation Index Expanded及scopus為例an Analytical Study Of Citedness Score On Scholarly Literatures Based On Science Citation Index Expanded

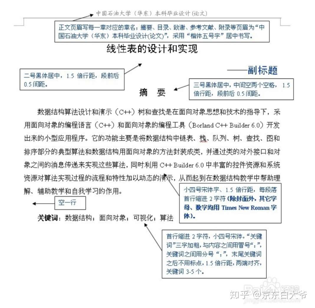
论文格式 知乎


史上最全的论文引用格式详解 Apa Mla Chicago Harvard等格式

一般论文参考文献的格式是什么格式 参考文献引用论文格式 论文指导网

写论文一定要会 中英文参考文献的导出方法 小黑电脑
Fass Nus Edu Sg

论文后面参考文献格式顺序 期刊论文参考文献格式 论文指导网
特朗普干的好事 逼着一大批中国籍科学家 组团回国效力 腾讯新闻

论文中的引用与注释详解 研究生毕业论文 Sci论文写作辅导发表 360学术网

论文行间距一般设置多少 百度经验
Tags:
Archive